Background:
Traumatic brain injury (TBI) causes a significant number of deaths and disabilities worldwide each year. According to the Centers for Disease Control and Prevention (CDC), approximately 2 million cases of TBI are recorded annually, with around 50,000 deaths. In addition to death and disability, TBI can lead to various neurological issues, with cognitive impairment being one of the most common sequelae, severely affecting patients' quality of life. Cognitive impairment following brain injury can last from days to years, and almost all forms of brain injury involve some degree of spontaneous recovery. Therefore, researching new methods to promote recovery from cognitive impairment after TBI is necessary.
Cutting-edge Research: Tetrahedral Framework Nucleic Acid
Tetrahedral framework nucleic acid (tFNA) is a novel DNA nanostructure that has gained widespread application in the biomedical field due to its simple synthesis and excellent biological functions. Our team’s preliminary research has found that tFNA, composed of DNA strands with specific sequences and lengths, also possesses unique pharmaceutical properties, particularly in promoting stem cell proliferation and anti-inflammatory effects.
Based on this, tFNA may be a potential drug for treating cognitive impairment following brain injury. To explore the protective and restorative effects of tFNA on cognitive dysfunction after brain injury and its possible mechanisms, we validated our hypothesis through mouse experiments.
Research Methods:
Characterization: Used AFM, TEM, and PAGE to characterize the synthesis of tFNA.
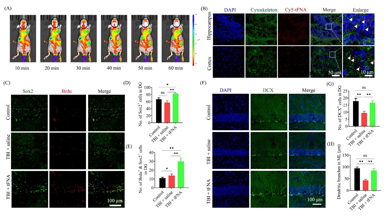
Cellular Uptake: Assessed tFNA’s ability to enter stem cells using confocal microscopy and flow cytometry.
Functional Assays: Employed CCK8 to measure the effect of tFNA on neuronal stem cell apoptosis and its impact on inflammatory cells in vivo.
Gene and Protein Regulation: Performed WB to examine the regulation of relevant genes and proteins after TBI.
In Vivo Imaging: Utilized small animal imaging to study the stability of tFNA in the knee joint.
Therapeutic Effects: Conducted animal experiments to evaluate the therapeutic effects of tFNA on TBI.
Experimental Results:
Our team successfully synthesized tFNA. tFNA can efficiently enter the brain and exhibit good retention at the injury site, demonstrating excellent anti-inflammatory and antioxidant properties. It effectively suppresses the activation of glial cells after TBI and promotes cognitive function recovery in mice. In vitro experiments revealed that tFNA regulates the proliferation of neuronal stem cells and promotes neural regeneration in vivo. Additionally, tFNA was shown to modulate stem cell proliferation through the Wnt-β-catenin signaling pathway.
Research Conclusion:
Our team has successfully developed tFNA, a nanostructure with significant biological and pharmaceutical value. tFNA can promote cognitive function recovery in mice by modulating inflammation and facilitating neural regeneration through dual mechanisms.
Published Article:
Chinese Chemical Letters 34 (2023) 107746, IF=9.1 DOI.org/10.1016/j.cclet.2022.107746


tFNA successfully enters the brain and promotes endogenous neuroregeneration after TBI

tFNA reduces cell apoptosis by regulating neuroinflammatory response after TBI

tFNA treatment can improve cognitive dysfunction in TBI mice